お知らせ
市子連
傷害互助会
アクセス
お問い合わせ
参加したい方募集
施設利用について
登録サークル / グループ
若者倶楽部 / 盛りあげ隊
青少年センター
よくあるご質問
INFORMATION
イベントなどに参加
WELCOME!
青少年センターの利用
JOIN
社会参加バンク
イベントなどに参加したい方はこちら
お知らせ・TOPICS
青少年センターとは?
登録サークル/グループ
若者倶楽部/とよた学生盛りあげ隊
施設を借りたい方へ
個人登録のススメ
傷害互助会
市子連
豊田市こども・若者総合相談センター RePPO -りっぽ-
申請書類ダウンロード
よくあるご質問
アクセス
お問い合わせ
プライバシーポリシー
青少年のみなさんへ募集のご案内
TOPページ
>
イベント一覧
>
EVENT
>
インターンシップ
EVENT
インターンシップ
投稿日:2025年12月26日
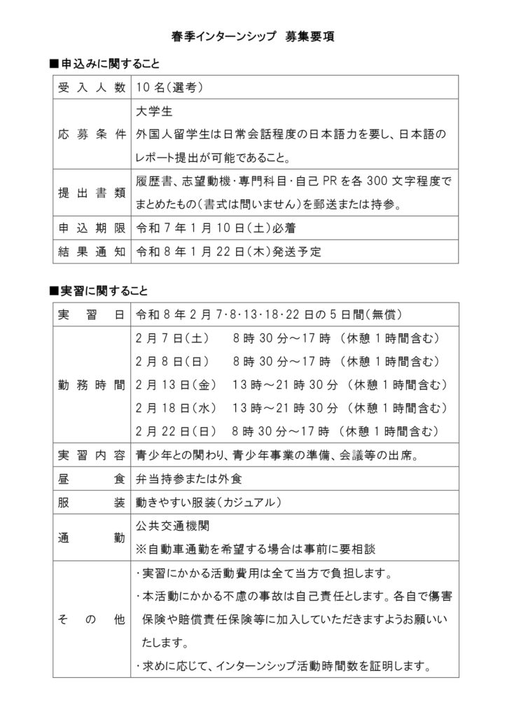
2026.2インターンシップを追加募集します‼
電話によるお問い合わせ
TEL 0565-32-6296
AM9:00-PM9:00
募集一覧へ
SITE MAP
トップページ
イベントなどに参加したい方はこちら
お知らせ
青少年センターとは?
事業案内
施設概要
センター案内図
青少年センターの利用について
フロア案内図
交流室
会議室
和室
談話室
軽運動室
音楽室
登録サークル/グループ
サークル/グループ参加・登録のススメ
登録サークル/グループ一覧
若者倶楽部/とよた学生盛りあげ隊
個人登録のススメ
新規登録
マイページ
豊田市青少年団体傷害互助会
傷害互助会とは
加入方法
傷害見舞金
損害賠償責任保険
注意喚起情報のご説明/個人情報の取扱いについて
市子連
市子連からのお知らせ
市子連とは
レクリエーション団体指導者派遣制度
豊田市こども・若者総合相談センター RePPO -りっぽ-
申請書類ダウンロード
アクセス
よくあるご質問
お問い合わせ
プライバシーポリシー
ホームページの推奨環境について